Pelan bentangan dan pelan pengambilan tanah III. Laporan permulaan penilaian kerajaan bagi tanah.
Contoh Surat Akuan Kebenaran Tuan Tanah Contoh Surat
Borang P - Notis Dikeluarkan Oleh Pendaftar Mahkamah.

Borang n pengambilan tanah. BORANG-BORANG DI DALAM KAEDAH PENGAMBILAN TANAH. Kandungan Borang N telah dipinda sepertimana didalam Kaedah Pengambilan Tanah Pindaan Jadual Kedua 2017 iaitu - i. Borang Q - Notis Pendudukan Atau Penggunaan Sementara Tanah.
Membayar deposit seperti yang dikehendaki oleh Pentadbir Tanah dan. Kemukakan Borang N dalam tempoh 6 minggu dari tarikh penerimaan Borang H. Pengambilan Tanah di bawah Seksyen 31bc 621.
Pemohonan pengambilan tanah di bawah seksyen di atas perlu dibuat kepada Pentadbir Tanah berkenaan dengan menggunakan Borang 1 dan disertai dengan. Borang N - Permohonan Supaya Bantahan Di. Borang E Pengambilan Yang Dicadangkan.
Prosedur Pengambilan Tanah PROSEDUR MEMBUAT BANTAHAN Kemukakan bantahan dengan mengisi Borang N kepada Pentadbir Tanah. Notis Siasatan Seksyen 10 Borang F Notis Menghendaki Keterangan Secara Bertulis Seksyen 11 Borang G Award Pampasan Bertulis Seksyen 14 Borang H Notis Award Dan Tawaran Pampasan Seksyen 16 Borang I Perakuan Segera Seksyen 19 Borang-Borang dalam Akta Pengambilan Tanah Borang. PAMPASAN BAGI TUAN PUNYA TANAH YANG MENINGGAL DUNIA TIDAK DAPAT DIKESAN ATAU ENGGAN MENERIMA Pentadbir Tanah.
Borang O - Rujukan Kepada Mahkamah.
![]()
Instruksi Kerja Pengambilan Sampel Tanah Instruksi Kerja Laboratorium Fisika Jurusan Tanah Fakultas Pertanian Universitas Brawijaya Malang 2013
Contoh Surat Akuan Pelepasan Tuan Tanah Contoh Surat
Https Pintu Instun Gov My Artikel Download Pengambilan Tanah Bawah Tanah Dan Strata

Lot 2530 Tinggal Kenangan Hanya Berkaitan Dengan Yang Ada Kepentingan Sahaja Page 8

Tinta Bayu Borang H Dan Tindakan
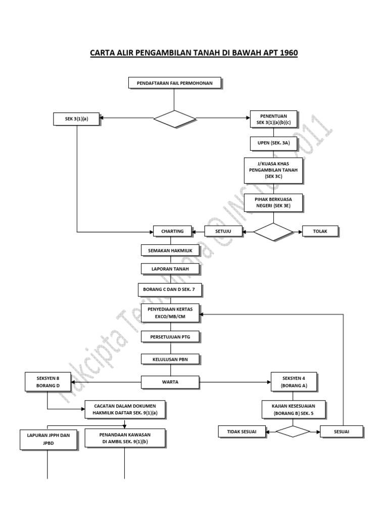
Carta Alir Pengambilan Tanah Di Bawah Apt 1960 Pdf

Contoh Surat Bantahan Tanah Contoh Surat
![]()
Instruksi Kerja Pengambilan Sampel Tanah Instruksi Kerja Laboratorium Fisika Jurusan Tanah Fakultas Pertanian Universitas Brawijaya Malang 2013

Contoh Surat Tukar Nama Tanah Contoh Surat
Carta Alir Pengambilan Tanah Di Bawah Apt 1960 Pdf

Contoh Surat Kebenaran Dari Pemilik Tanah Contoh Surat

Contoh Surat Akuan Pelepasan Tuan Tanah Contoh Surat

Lot 2530 Tinggal Kenangan Hanya Berkaitan Dengan Yang Ada Kepentingan Sahaja Page 8
![]()
Instruksi Kerja Pengambilan Sampel Tanah Instruksi Kerja Laboratorium Fisika Jurusan Tanah Fakultas Pertanian Universitas Brawijaya Malang 2013



Tiada ulasan:
Catat Ulasan